Bookshelf/ Stand mount closed box

A speaker I have been working on for a while. Finally happy with it.

8SW-4HE, PC83-4 and ND20FB.

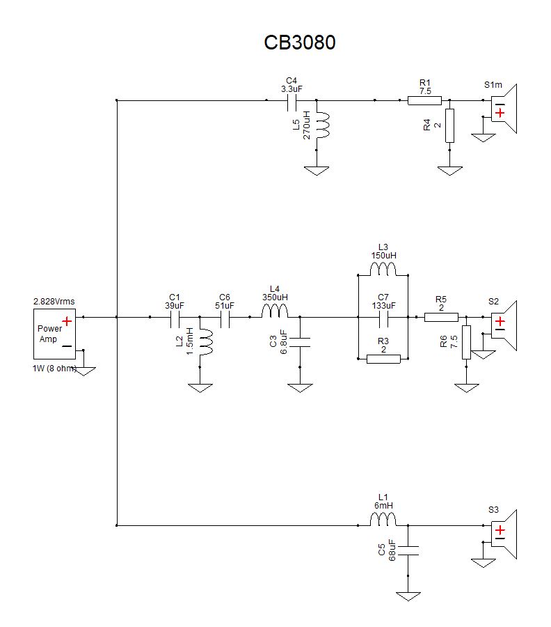
Crossovers at 420 hz and 3.7khz.

.5 cubic foot for woofer. Closed box. 37 hz Q of .71.

Crossover is way more than I wanted. Steeper slopes, more parts.

End result is as good as I could hope for.

Measurements and crossover coming.

4 Likes

Looks good.

I see you are a fellow-pellet-head . . . we have more to discuss elsewhere, dood.

1 Like

Sure enough, lol!

1 Like

That little GRS 8” is a beast. How well does it do into the lower mids?

1 Like

It does not do too bad. I didn’t think it would reach up that far but it did and distortion isn’t to bad up there.

1 Like

5 Likes