Wow, the tube looks like it’s made from strips. Do you mind elaborating how you created the tube. Looks very good.
I am not going anywhere near that bit - that’s one mean looking bit! What did you use it for?
Wow, the tube looks like it’s made from strips. Do you mind elaborating how you created the tube. Looks very good.
I am not going anywhere near that bit - that’s one mean looking bit! What did you use it for?
And what’s the thing in the upper left hand? Looks like it has 3 rollers.
My guess is it’s like a fancy finger board.
Power assist holds down and against a fence usually for said shaper.
Wow, the tube looks like it’s made from strips. Do you mind elaborating how you created the tube. Looks very good.
I am not going anywhere near that bit - that’s one mean looking bit! What did you use it for?
I normally post all the pics, but I thought people might be getting bored of my work, but since you asked…
The tube is 4 pieces of 3/4” MDF glued together, rounded over all four sides with a 1.5” roundover bit. Top is drilled with a forstner bit for the tweeter body and the rebate is made with a router on jig for each size tweeter.
Again, this is just a work in progress, maybe this is good, maybe it sucks, will know when I try them…
David.
Thing with wheels on router table is a power feeder. The router table is the only machine that has ever bit me, so I bought it 20-25 years ago. I use it for repetitive cuts on long stock, like trim or cabinet door rail and stile stock.
If you are really bored, here is a little clip of it in action on an older table I used to have,
David.
I feel pretty confident in saying that the vast majority of the forum is not getting bored of your work.
Cool video on the Power Feeder.
Yup, thanks for the pictures and explanation. Did not know what a power feeder was till your video
Keep the pics coming. Good stuff.
Very nice!
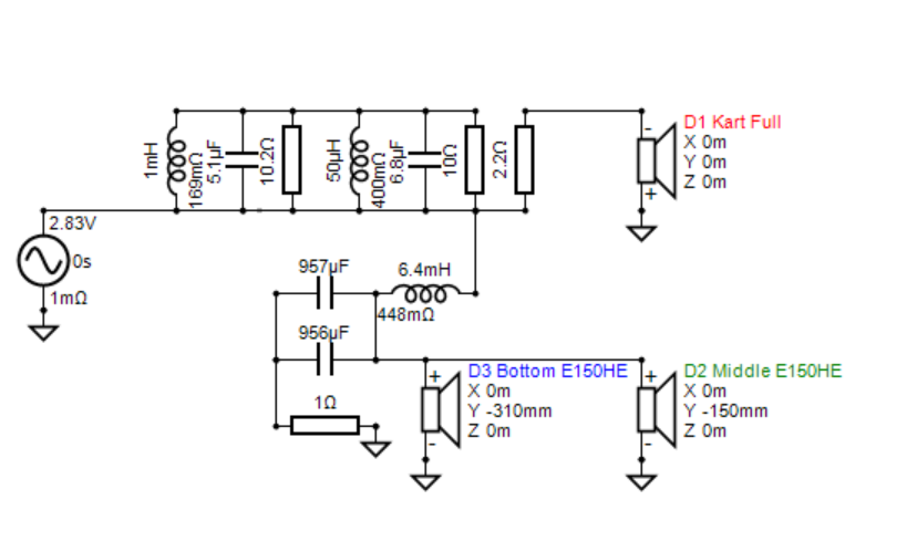
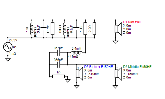
I never posted the frequency responses from my entry last year,
Here is the full range unshaped,
and shaped,
In a brief break from working on my kitchen, but here is a little measuring I did of two tweeters on top of last years entry in the little pods I made,
SB Acoustics SB12SDCN-C000-4,
0º-90º at 70cm,
Peerless XT25SC90-04,
0º-90º at 70cm,
^ looks much more promising.
Yeah, the Peerless looks nice!