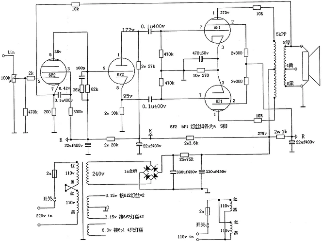
I picked up the kit off of Ebay that had talked about in the Aliexpress tube amp kit thread. I went with the one labeled “HiFi Vacuum Tube Amplifier Class AB Push-pull Stereo Audio Amp DIY Kit/Assembled”. I put it together over Christmas break, but did not have much time to post or really listen to it much. It went together well, but I did have 2 issues. The first was oscillation. I had the output transformers hooked up incorrectly there was a label for P1 and P2 on the board. I had to reverse them. Next, I had one channel that was weak, and found a loose ground that had come undone and was contacting the 8ohm output tap. Easy fix. I also replace the RCA inputs with some that were more robust. I have been listening to it, and it really does sound quite good. It did seem a bit hissy up top. I had bought some Russian tubes that I show in a pic below and swapped those in. They got rid of the hissy top end, and sound a bit more composed. Overall, I am super happy with it. I am driving it with my Krell integrated set up as a preamp right now.
My nest step is to build the a preamp with some modifications. I would like to use the “HiFi Vacuum Tube Preamp Home Stereo Audio Buffer Pre-Amplifier DIY Kit” I would then like to use a remote control volume and input selector. I found one that looks like it would work well, but I will need to modify the chassis to make it fit.
That looks great! Glad you are happy with how it sounds.
Love the amp. Also love the TOOL vinyl in the wall!
I am looking forward to see what yours looks like when you are done. I would love to get to the point of designing my own. I did some amplifier design work when I was in college for electrical engineering, but never enough to get good at it. This was enough to start fueling some interest.
Yes, that is the one.






