Update on the Figs

I posted on the old forums about the Figs; a purpleheart front baffle speaker made for a friend. I didn’t get it finished as soon as I would have liked, as I purchased a house! Fortunately, my friend is very patient and understanding. I finally got it finished a bit ago.

Link to the previous thread: The Figs; a compact bookshelf speaker with the SIG140, ND28F, ND140PR — MAC/DIY

I left off with the enclosures built and finished, and drivers measured. Next step is crossover design.

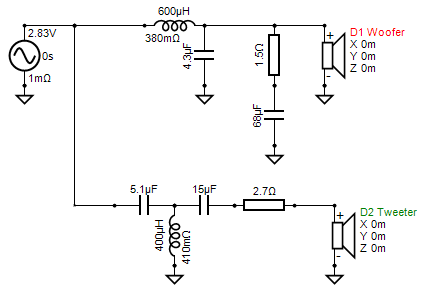
Attached is the crossover. I should have asked the community for opinions, but unfortunately didn’t have the time. Overall though, it is quite smooth. Impedance is lower than I would want, from 200hz-1,000hz; at about 3 ohms. I kept the high frequency slightly bumped up, as my friends room is heavily damped with a rug, two couches, and thick curtains.

Some assembly pictures. For the front baffle, I used Sika construction adhesive. It should be very flexible. I’m hoping that will allow for any natural wood movement between the baffle and enclosure (baffle being solid purpleheart, and box being aspen) to shift without any cracking. Time will tell…

I wasn’t able to take full anechoic measurements of the speaker, as my coworker was using the camber for, well, actual work things. I plan to bring them in at some point to do a proper CTA 2034 measurement of the completed speaker.

My friend bought an Arylic B50 amplifier to power them. The amp also has built in EQ, and high and low passes for a subwoofer. Next step is do integrate the subwoofer with the mains; and do some mild EQ. I’ll be using the Dayton Audio iMM-6C microphone, and an android tablet running “Hifi-Apps Subwoofer Optimizer”. I’ll be sure to post the final in room measurements as well.

4 Likes

I love Purple Heart! They look good.