Old new guy thanks you
Why isnāt it possible? 2 paralleled drivers sum to +6dB sensitivity all the time.
I think he decided against 4ohm+4ohm.
That would be treating two woofers as one dual voicecoil woofer. It doesnāt account for any separation loss. I remember reading DāAppolitoās stuff in Speakerbuilder mag. years ago and I couldnāt figure out how he was coming up with +6 Db. on his MTM. And other readers were also having difficulty too. It finally made sense to me when I thought both electrically and acoustically and that there must be a kind of mutual coupling of the wavefronts at lower mid freq. were the wavelengths overlap considerably and their magnitudes sum. Line arrays do this.
As far as Iāve been told that is the case. I believe below ~1 wavelength c-c distance is roughly the coupling point. But Iām sure it is more of a gradient than a hard number. Start get comb filtering above there.
I just feel like my simulations should match up better. Iām gonna redo my polars with the woofers separated and try again.
What you have here is a good attempt at a 3.5way. The lower woofer could take advantage of the upper woofer if it was attached after the upper woofer lowpass, and you might not need as large a coil on the lower.
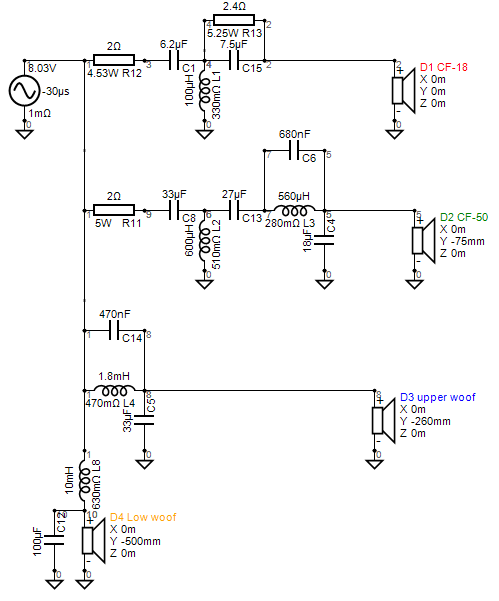
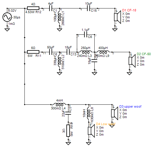
I stink at three ways, but I donāt stink as bad as I did before I found out that I did. I got them all buttoned up and the response looked bad, not like the prototype crossover at all. probably had some inductors too close together. Good thing I can take the bottom off with six screws. I spent a couple days coming up with a new crossover. It has more BSC and more symmetrical slopes. The XO points are approx. 1K and 3K.. I tried to get that mid to go lower but just couldnāt get there. I do like the crispness of the CF-18 tweeter. Itās got me thinking of a small two way using it. The wheels are not motorized, but that would be cool.
Looking good! Like the wheels. Iām planning to put a pair of casters on my speakers as well.






