Large format 4-way

Hey all, been a while for me, hope you all are well.

I just finished up the cabinets for a big 4-way that was envisioned for a number of years, with parts in hand, but no time.

The cabs are repurposed from my RSX project which had an rs270p in the bottom with dual passives, and a custom 10” coax mounted open baffle up top.

I cut the open baffle off and built a cabinet out of it. The lower portion remained the same. I could have built the cabs with the baffle intact but then they are too big and heavy to deal with, and this way the bottoms can be used for bass bins for other projects. I also made the top baffle removable to play around with other drivers in these cabs.

Other than the rs270p on the low end, it has a Dayton PM220 for midbass, AE TD6M for the mid, and Morel ST1108 up top. This is probably my first higher end build (and most complex I’ve done). Just finished up measurements now, so off to the drawing board. I’ll try to keep you all posted but as you can tell by lack of cabinet remodel pics I’m not great at progress pics lol..

4 Likes

2 Likes

1 Like

3 Likes

Cool looking design! Good luck on the xover👍🏻 Are you doing active on the woofer to midbass?

Thanks! I need all the luck I can get with this one.. No, likely fully passive.

1 Like

I think you chose some good drivers for the task.

Good luck!

2 Likes

Thanks, yeah all of them are very well behaved, especially the mid and midbass with a wide flat response, so that helps a lot!

Ok.. despite the drivers being “easy to work with”, for me this wasn’t super easy lol. There ended up being a measured bump between 3k-4k followed by a dip at 5k on the tweeter, and the 1k dip in the td6m was real.

My M-T cross is high at 3.5k, but whenever I try to hammer it lower it gets ugly on both drivers. Off-axis sims don’t seem too bad even with it that high.

My nulls aren’t the greatest, but at my skill level I couldn’t get flat-ish response and deep nulls, it was one or the other so I chose the flatter response.

Impedance dips low at 1k, but phase is within 30 deg in that region and is zero at the bottom of the dip.

Please feel free to throw suggestions my way. Thanks!

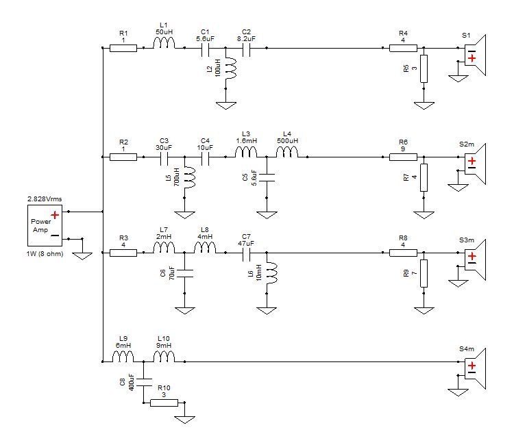
Edit- I see my schematic is an unreadable resolution, I’ll load a new one next time I am back on the computer.

I updated the schematic so you can read it. I am working on a different version that gets the tweeter crossed below 3k but it is uglier. Not sure if it is audibly ugly. Any feedback is welcome and appreciated, thanks.

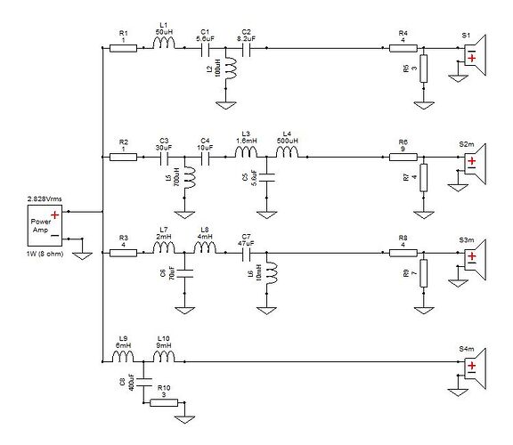
Here is the second iteration. A couple fewer caps and coils, lower tweeter crossover, but a little lumpier. Thoughts?

The on-axis response above 10kHz looks much better now. Have you taken any polars, say 0 to 60 degrees horizontal or so? If not, I would suggest taking a few. In addition to the on-axis, I like to look for areas of polar “bunching.”

EDIT: The reason I’m suggesting polars is because your revised xover is a little bit more lumpy, as you noted, compared to the original. This can be either good or bad, depending on what the polars look like. If one of the on-axis dips corresponds to one of the polar response (or power response) bulges, then the effects will tend to cancel somewhat. Similar in concept to the “BBC dip” design approach.