New 6DJ8 + EL84 push-pull amp

I am starting this thread so I can stop cluttering up Drew’s tube amp thread. Nothing too exciting to post quite yet. However Eric (6thplanet) is sending me a toroid power transformer. And I have these output transformers sitting around: Edcor CXPP10-MS-10K. I only paid $44.48 each for them back in 2017. They now sell for $128.27!

As you can see I sand blasted the end bells and painted them with some high temp black.

A TC9FD between them for size comparison:

3 Likes

I will be using two 6DJ8 tubes (one per channel) for the gain stage and the phase splitter. I have a quad of new Electro-Harmonix EL84 pentodes for the ouput stages. I put the cart before the horse today and bought a nice piece of hickory hardwood to make the case. Tubes:

4 Likes

Part of the hickory board.

That is raw and unsanded. I love how hickory pops when a few coats of shellac are applied.

7 Likes

Oooh yeah. Doing the perimeter frame around a top/bottom metal plate?

Yes! I already have the aluminum top plate. I might actually polish it then clear anodize it at work.

What are you running for a rectifier?

What are you using for wire? I assume something rated for ≥600v, maybe 20awg, and solid core so the strays from a stranded wire don’t cause a problem?

Just a couple of UF solid state diodes. I’m pushing the power trans hard enough without the 5 volt rectifier heater load.

I generally use 600V, 20 ga, stranded.

This wire:

Would you like to roll some KT77 tubes if the build permits?

Sigh , NM pin outs.

Just roughly laying things out to see how everything will fit on the top plate I have. The roll of masking tape is very close to the same dimensions as the toroid power transformer Eric is sending me. Seems about right to me.

8 Likes

I just placed the only order I think I need to complete this project. Less than $30 for everything… 6 new 9-pin ceramic tube sockets, a bunch of solder terminal strips, and a lot more feet (several colors) of wire I mentioned above.

2 Likes

Umm …

That looks good.

1 Like

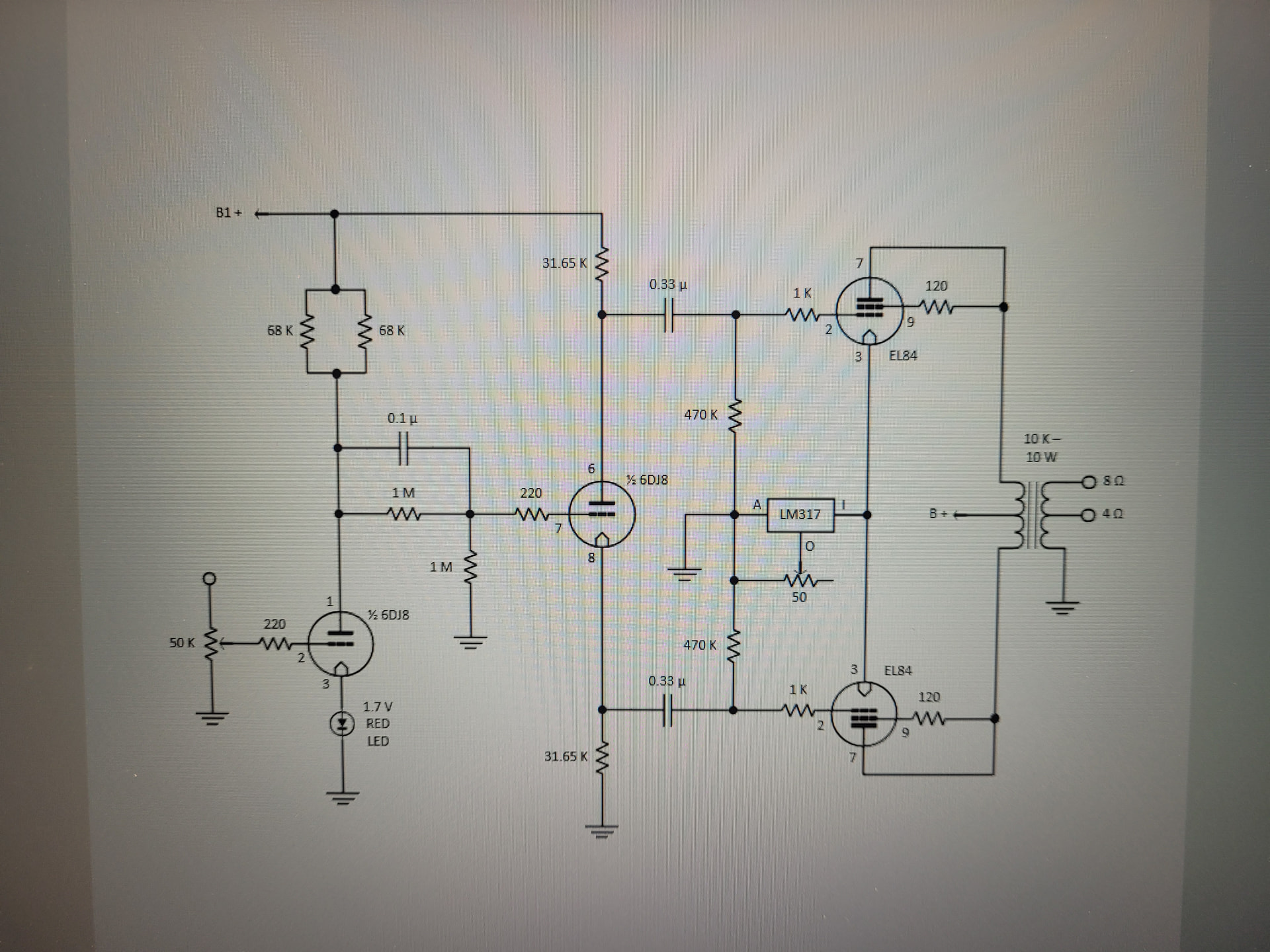
I just drew up the circuit I plan to build for this project. Nothing revolutionary about this.

3 Likes

Your going to need a Valve (EL84) Amp T-shirt (to go with your ‘just one more speaker’ T)

I like the voltage reg on the cathodes! Without any resistors to measure, how will you set the bias? I’m guessing the voltage drop across the LM317?

edit - sorry, that was a stupid question.

The LM317 provides a constant current source which is easy to measure and adjust. I just can’t bias adjust/balance between the two tubes. That’s never been an issue for me with decent tubes.

That reminds me of a 6DJ8 headphone amp on DIY Audio Projects. I cobbled together a test version of that and like the concept. Nice to have a workable CCS for very little money!