Both look good. Going to be great sets of speakers. Would you able to button up the XO’s for Iowa?
Are you sanding down the baffle to get the facets or saw?
Neither will be ready by Iowa, unfortunately.
I use a Dewalt cordless circular saw to cut the facets, then I sand them flat with 120 grit.
Indeed, my favorite stage.
So everyone knows I didn’t do anything on this build other than spitball and build a copy. JR is the brains.
I got a little peek into the design so far and it looks pretty fantastic. If this interest you at all I would pick up some of the drivers while they are available.
How low are you getting with the wavecor? Low might not be needed with that woofer I suppose.
I’m wondering if it can dip low enough to get below the distortion peaks of the MAC06.
It can cross as low as 1500. I’m crossing at 1800.
Hi JR,
Any chance you could get me a diameter measurement for the dome and surround? Curious what the throat diameter would need to be for a waveguide on this tweeter.
Thanks,
Nate
I happened to have calipers and pair of the tweeters at arms reach.. The inner edge of the factory faceplate is ~46.75mm. I eyeballed the dome diameter to between 31-32mm. Probably closer to 31.
In case it helps: The faceplate screws that hold it to the motor appear 47.5mm center to center in an equilateral triangle. I measured via two different methods and arrived at the same number so reasonably confident in that. That calculates to 54.85mm dia bolt circle. I suspect 55mm might be the actual blueprint number.
While I was at it I pulled one of the screws to measure: Looks like a 3mm screw. 8mm threaded length. Head is 5.5mm dia, 2.5mm thick. It didn’t appear to thread in very far.. maybe 3mm. So guessing ~5mm of faceplate thickness under the head.
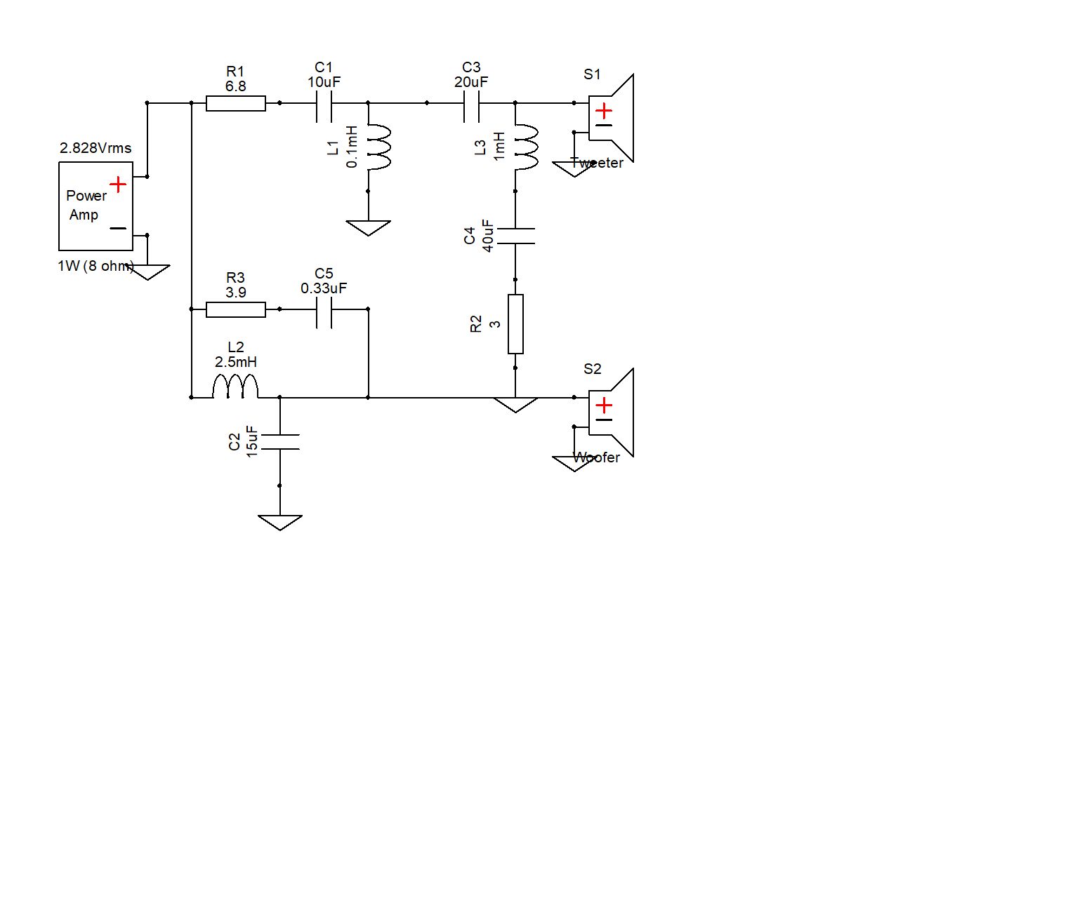
I spent quite a bit of time with these yesterday, and will spend some more with them today listening to the crossover I settled on yesterday. I believe I am where I need to be with these, but will need Mrs. JR to give them a listen as well.
Here are the drivers raw in box:
The tweeter surprised me, to be honest. Easily solved with a basic crossover plus LCR. The LCR is absolutely needed on this to achieve a smooth transfer function.
Both drivers perform well enough, with the tweeter being somewhat better performing than the midwoofer, but not by a significant amount. The current XO at 90db/1M odd order is -45db or better from 100Hz on up so not bad at all. Primarily 2nd order dominant in that range as well. Very pleasant sounding to my ears, but I will have to let the wife give a listen before I publish any more data.
Nice JR.
Do you have any comparison to the MCM 55-2669 you care to share?
This is better, if memory serves. Great value.
Nice symmetrical notch









