Haven’t decided what to call them yet. Cain & Abel, Jekyll & Hyde, PB&J, Duality & Dichotomy. For now (and maybe forever) they’re Duality A and Duality B, which is also the naming convention of binary star systems (hence why it may just stick)
The parts for Duality B have seen sitting in my basement for 3 years patiently waiting to be built. Duality A just sort of fell together over the past year. I got some Alpha4 drivers from Chuck and then the MCM 5670 went on sale for $15. So I decided to put those two together, add a 3/4” tweeter and simultaneously build two matching pair of WWMTM speakers for fun and production efficiency.
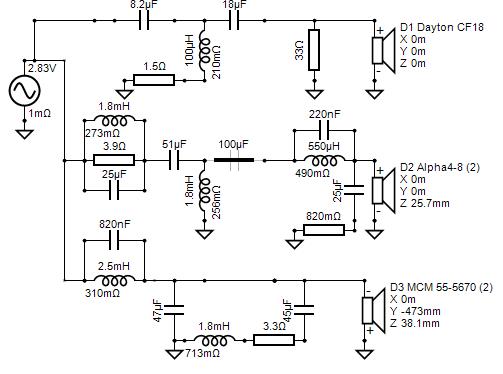
Duality A will have the Dayton Carbon 3/4” tweeter, (2) Eminence Alpha4-8 and (2) MCM 55-5670
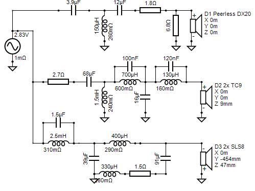
Duality B will have the Peerless DX20 tweeter, (2) Peerless TC9 and (2) Peerless 830667 SLS 8”
So both speakers are 3/4” tweeter, 3.5” - 4” midrange and 8” midbass. The midbass both worked reasonably well in the same sized enclosure, so both cabinets are about 83L. The Peerless will be tuned to 30hz and the MCM to 35hz
This is where they sit as of now. Ensured I got far enough before the weather turned nasty that I can get measurements and spend the winter tinkering. Should keep me busy!

