The core focuses the fields so the flux is most dense near the ends, as far as I understood it.
Don’t point the bar at other coils, and leave at least 2-3” between.
A secondary thought- drivers are all free moving without rub? Checked again?
Nothing in the cab is rattling under load?
Have you tried touching components while running to suppress vibration to see if something improves? Loose components can sing.
I had just enough time to run the sweeps. Sunday I’m going to dig into it more. As long as there’s nothing with the network itself that is problematic, I can work through the filter layout. I think that iron core might just be too close to the air core. I’m going to start there.
if you can post a picture of your actual crossover?
So I’ve narrowed it down. I systematically removed parts and measured the distortion. It is specifically the .7mH coil causing the distortion.
This is the .7mH coil only. Nothing else connected in the filter. Just a .7mH coil forming a 1st order low pass.
Why would this be?
1st order LPF using .7mH coil only
Again, raw driver
2nd order HPF only
1st order LPF with .13mH coil - virtually identical to the raw driver
I would say that any overt power compression is a Bad Thing, representing a deviation from the source. I seem to be increasingly concerned with dynamic (SPL) capabilities.
Did you try the same measurement with a different 0.7mH coil to see if the coil was defective?
Previous measurements were of the “left” speaker, these are of the “right” speaker. Both speakers exhibit the same distortion. I tried holding it down to see if it was singing but honestly every time I tried there was no change in the odd order but higher levels of even order. I must not hold very steady. I could try zip ties to secure it next (haven’t had time forthat)
I have a 0.7 if you want to try a different one
Have you tried flipping it over? It could change effects.
I could wind you a couple if it comes to that too.
I never knew flipping a coil over could change things. Can you explain why? Very curious about this.
Nick and I have both had instances where flipping a coil remedied a suckout in the response due to how they no longer coupled vs how they did prior. Just something to try.
I think I am experiencing this right now. After prototype crossover, put it together and something changed. Thanks Ben.
In my case it’s a pure 1st order LPF, no other coils involved so nothing else for it to couple with.
I tried the .13mH coil just because it was nearby and I wanted to see if it was all coils or not. Since the distortion with the .13Mh coil was fine when I get more time I’m going to pull all my coils and test them. I want to see what all cause the problem then go from there. Might try one of your .7 coils if most of the others measure okay.
Sweet baby Jesus, I figured it out. I’m using wire ties (like the ties on a bread bag) to hold the components in place, and there must be enough metal in it that when the wire tie goes through the center of the .7mH coil it induces odd order distortion. All of the other coils are fine. All of the coils on the last 3 way I built it was fine. But this particular inductor, it causes fits.
This is about 90-92db (depending on where you measure) at probably 2.5 - 3ft or so. Just quickly tossed the mic up while I was troubleshooting.
Nice detective work!!
Don’t get metal through the air coils - zip ties are a better option. Zip ties, hot glue and for temp setup double sided tape work fine.
I never would have guessed that was the problem. I guess you likely won’t do that again. Glad you found the culprit!
I think I’m getting close on these. Hopefully Ben can make it over next weekend and tell me if I’m close or deaf. I had to drop the tweeter level on the Alpha’s to keep them from sounding too bright, and I had to increase the tweeter level on the Peerless to keep them from sounding dead.
Voicing spaghetti:
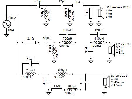
Peerless xover:
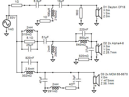
Alpha xover:
Simulated FR comparison: Peerless is blue, Alpha is purple
Seems like the two speakers should have a noticeable difference in sound. What are the subjective differences you hear in comparing the two?
Despite the graphs, they sound more similar than you’d think, in my opinion.
The Alphas do better in the midrange and treble. They sound more dynamic and natural, a little lighter and more sparkle.
The Peerless on the other hand have much better bass reproduction and can dig noticeably deeper and sound more natural doing it while the midrange and treble still sound subjectively good
I will probably spend more time listening to the Peerless than the Alphas. I think what the Peerless gains in bass performance is more than it gives up in the midrange and treble. But they’re both fun to listen to. If I didn’t mention it above (can’t remember), the Alphas are 6 - 7db more sensitive than the Peerless.








