That should work great thank you.
These have been on the back burner for like 8 years now. TL ceramic tweeters, tymphany/vifa ne149-8 (5-1/4”) and a 10” woofer SB29NRX75-6. Maybe I’ll get to them next year sometime. I’m toying with going with a passive radiator below the woofers. Not sure if facing forward or sideways. I think it would look cooler with 2x 10 inchers. I do have the flared ports already and haven’t purchased the PR’s. It would be a lot slimmer towers too. Probably easier to make 2 enclosures but could be one as well. I don’t think I’m capable of designing a good 3way so I’ll probably reach out to Craig S or someone local.
All great drivers, should be great!
Looks like the motor on the NE149 on the right is shifted forward. You may want to check them for motor position as that was the failure point in most cases. At least it’s easy to fix.
Are you being facetious Ben?
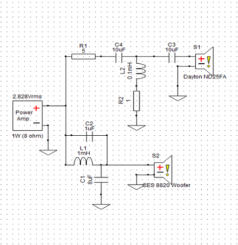
Did I read that right … 41hz fs for the grs 4” driver in ported cab?
41hz F3 probably
We used that 8 inch CES woofer in a kids project at MAKE this last summer.
With a decent tweeter (BC25TG IIRC), it sounded pretty good.
No, I’m not. I can see the magnet cup is not nested completely to the rear on the NE149 pictured. The prongs are not against the backplate.
Time to get my eyes checked I guess. Ill have to go looks at mine now .
Yeah, you can see “shadows” from the glue on the magnet where the fingers used to touch.. it is set in there pretty far. Do they slide back? Might be able to get it back in position and hit it with some CA glue?
Curious how that went on crossover design? With the rising woofer impedance. Though I suppose a zobel could get BSC and lowpass started in the right direction.
Thanks for bringing this up. I’ll have to compare both of those to the ones in my finalists. I bought them new from meniscus and they have been sitting in a foam box this entire time never used. Good thing they put the QC inspection passed on it lol. One magnet is loose and sliding.
What is the consensus for the fix glue wise should I use CA glue where the existing glue was and snap it back in place (it does nestle back in place when you push it). I can probably add some hot glue or other adhesive around the outside once I know it’s locked back into the right place.
I think CA at the prong juncture would work well, and then maybe E6000 around the outer perimeter in the notches to keep it there.
This issue was the reason the NE were first pulled from shelves. PE repaired their stock in house to sell off the problematic inventory. Then they stocked again when Peerless had the issue fixed. The models that had the “Heatsink ring” wouldn’t have any issues because it was there.
Interesting , I wasnt aware of this. Im guessing it was an issue with all models in the problematic NE line and not one specific NE driver?
I think the 225 was the main offender and had the most failures.
I’d be more worried about distortion than the FR.




